Référencer son site internet, ça semble simple depuis l’extérieur. Tu publies des pages, Google les trouve, les gens arrivent. Sauf que non — ça ne fonctionne pas comme ça, et la plupart des débutants le découvrent quelques mois trop tard.
Ce que j’observe depuis quinze ans, c’est que les erreurs de départ se ressemblent toutes. Pas par manque d’intelligence, mais par manque d’informations justes. On commence avec de bonnes intentions, on applique des conseils trouvés en ligne, et on construit parfois sur des bases qui compliquent tout la suite.
Référencer un site, c’est avant tout comprendre comment Google lit une page, pourquoi il choisit d’en afficher certaines plutôt que d’autres, et ce qui prend réellement du temps. Pas de promesses ici. Juste ce qui fonctionne, pourquoi ça fonctionne, et dans quel contexte.
Ce que « référencer son site » veut vraiment dire
Beaucoup de gens confondent référencement et classement. C’est une confusion courante, et elle crée des attentes mal calibrées dès le début.
Être référencé, c’est simplement être connu de Google — c’est-à-dire que ses robots ont exploré tes pages et les ont ajoutées à son index. C’est la première étape, celle sans laquelle rien d’autre n’est possible. Mais être indexé ne signifie pas être visible. Une page peut exister dans l’index de Google sans jamais apparaître dans les résultats que quelqu’un consulte réellement.
Le classement, lui, c’est autre chose. C’est la position qu’occupe ta page dans les résultats pour une requête donnée. Et c’est là que le travail SEO commence vraiment.
Ce que j’ai vu chez beaucoup de clients débutants : ils pensent qu’une fois leur site en ligne, Google fait le reste automatiquement. Parfois oui — sur des requêtes sans concurrence, c’est possible. Mais dans la majorité des cas, Google a besoin de signaux pour comprendre de quoi parle ton site, à qui il s’adresse, et s’il mérite d’être mis en avant.
Référencer son site, c’est envoyer ces signaux. Méthodiquement. Dans le temps.
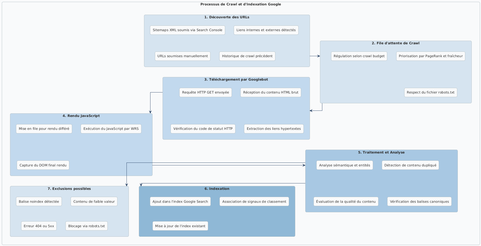
Comment Google explore et indexe tes pages
La mécanique derrière l’indexation, c’est quelque chose que beaucoup de débutants ne visualisent pas concrètement. Pourtant, la comprendre change tout.
Google envoie des robots — appelés « crawlers » ou « spiders » — qui parcourent le web en suivant des liens. Ils arrivent sur une page, lisent son contenu, suivent les liens qu’elle contient vers d’autres pages, et ainsi de suite. Ce qu’ils collectent est ensuite analysé et stocké dans l’index de Google.
Pour que tes pages soient crawlées correctement, quelques conditions de base doivent être remplies :
- Tes pages ne doivent pas être bloquées par un fichier
robots.txtmal configuré - Tes pages doivent être accessibles sans erreurs techniques (pas de 404 en cascade, pas de boucles de redirection)
- Tes pages doivent être reliées entre elles par des liens internes — une page orpheline, sans aucun lien qui pointe vers elle, peut ne jamais être crawlée
Un signal concret et utile dès le départ : soumettre un sitemap XML à Google Search Console. C’est une liste de tes pages que tu fournis directement à Google. Ça ne garantit pas l’indexation, mais ça accélère la découverte.
Les bases on-page que Google lit en premier
Une fois qu’une page est crawlée, Google l’analyse. Et ce qu’il analyse en priorité, c’est le contenu et sa structure. Pas les effets visuels, pas la couleur de tes boutons — le texte, les balises, la cohérence sémantique.
Quelques éléments fondamentaux à comprendre :
La balise title — C’est le titre de ta page tel qu’il apparaît dans les résultats Google. Elle doit être précise, unique pour chaque page, et contenir les mots que ton audience utilise réellement pour chercher ce que tu proposes.
La balise meta description — Elle n’influence pas directement le classement, mais elle influence le taux de clics. Une description bien écrite donne envie de cliquer. Une description absente ou générée automatiquement, c’est une opportunité manquée.
Les balises Hn (H1, H2, H3…) — Elles structurent ton contenu pour les lecteurs et pour Google. Un H1 par page, clair et cohérent avec le sujet. Des H2 qui organisent les grands blocs. C’est de la hiérarchie, pas de la décoration.
Le contenu lui-même — C’est là que beaucoup de débutants sous-investissent. Un texte court, vague, sans profondeur sur son sujet, n’envoie pas assez de signaux à Google pour être positionné sur quoi que ce soit d’intéressant. La profondeur compte. Pas la longueur pour la longueur — la profondeur réelle sur le sujet traité.
Mots-clés : choisir les bonnes batailles dès le départ
C’est peut-être l’endroit où les débutants perdent le plus de temps. Ils ciblent des mots-clés trop génériques, trop concurrentiels, et attendent des résultats qui ne viennent pas.
La logique de base : un mot-clé, c’est ce que tape quelqu’un dans Google. Et derrière chaque recherche, il y a une intention — comprendre quelque chose, comparer des options, acheter un produit. Si ton contenu ne correspond pas à l’intention réelle de la requête, Google ne le positionnera pas, même si tu utilises les bons mots.
Ce tableau résume les grands types d’intention de recherche :
| Type d’intention | Exemple de requête | Ce que Google attend |
|---|---|---|
| Informationnelle | « comment référencer son site » | Contenu explicatif, structuré |
| Navigationnelle | « Google Search Console » | Accès direct à un outil ou site |
| Transactionnelle | « acheter plugin SEO » | Page produit, comparatif |
| Commerciale | « meilleur outil SEO 2024 » | Comparatif, avis, liste |
Quand tu débutes, les mots-clés de longue traîne sont tes alliés. « Comment référencer une page produit sur un site e-commerce » est moins cherché que « SEO », mais infiniment plus accessible — et souvent plus qualifié. Les gens qui tapent des requêtes précises savent ce qu’ils cherchent.
Les liens : pourquoi ils restent un signal central
Il y a une phrase que j’entends souvent chez les débutants : « Mon contenu est bon, pourquoi Google ne le remonte pas ? » Dans la grande majorité des cas, la réponse est simple — personne ne pointe encore vers ce contenu.
Les liens entrants, qu’on appelle backlinks, sont une forme de recommandation aux yeux de Google. Quand un site tiers fait un lien vers ta page, il signale à Google que ce contenu vaut la peine d’être connu. Plus ces sites qui pointent vers toi sont eux-mêmes considérés comme fiables et pertinents, plus le signal est fort.
Ça ne veut pas dire qu’il faut accumuler des centaines de liens dès le départ. Un site récent avec peu de liens mais cohérents dans sa thématique progresse souvent mieux qu’un site avec beaucoup de liens de mauvaise qualité.
Les liens internes, eux, sont souvent négligés. Relier tes propres pages entre elles aide Google à comprendre la structure de ton site et à distribuer l’autorité entre les pages. C’est gratuit, c’est sous ton contrôle total, et c’est un levier que beaucoup de débutants oublient complètement.
Ce qui prend du temps — et pourquoi c’est normal
Le SEO n’est pas un interrupteur. C’est une accumulation de signaux sur la durée. Et c’est quelque chose que j’ai dû expliquer des dizaines de fois à des clients impatients après trois semaines de travail.
Google a besoin de temps pour crawler tes pages, les analyser, les comparer à la concurrence, et ajuster leur position. Sur un site nouveau, dans un secteur avec une concurrence établie, il faut souvent compter trois à six mois avant de voir des résultats significatifs. C’est une réalité, pas un problème.
Ce qui aggrave la situation, c’est de changer de stratégie toutes les semaines. Modifier son ciblage, réécrire des pages qui viennent d’être indexées, supprimer du contenu qui n’a pas encore eu le temps de se positionner — tout ça perturbe les signaux et retarde les résultats.
La régularité compte plus que l’intensité. Publier un contenu solide par semaine pendant six mois produit plus d’effets durables que publier vingt pages en un mois, puis ne plus rien faire.
Google Search Console : l’outil de base que tu dois utiliser
Comprendre que Google met du temps à réagir, c’est utile — mais rester dans le flou pendant ce temps-là ne l’est pas.
Google Search Console est gratuit, officiel, et directement connecté à la façon dont Google voit ton site. C’est là que tu peux soumettre ton sitemap, voir quelles pages sont indexées, identifier des erreurs de crawl, et observer sur quelles requêtes ton site commence à apparaître.
Ce que j’y observe le plus souvent sur les sites débutants : des pages importantes non indexées à cause d’une balise noindex oubliée, ou des erreurs 404 qui s’accumulent sans que personne ne les ait remarquées.
Tu n’as pas besoin d’outils payants pour démarrer. Search Console, combiné à Google Analytics pour suivre le trafic réel, couvre l’essentiel de ce dont tu as besoin dans les premiers mois.
Par où commencer concrètement
Quinze ans de SEO m’ont appris une chose : les sites qui progressent durablement ne sont pas ceux qui ont tout fait en premier — ce sont ceux qui ont bien fait les bases.
Commence par t’assurer que Google peut crawler ton site sans obstacle technique. Installe Google Search Console et soumets un sitemap. Écris une balise title claire et unique pour chaque page. Puis travaille ton contenu — pas pour Google d’abord, mais pour les personnes qui vont le lire. Un contenu utile, précis, qui répond vraiment à une question, est déjà mieux que 90 % de ce qui existe sur la plupart des sujets.
Ensuite, sois patient. Régulier. Observe tes données. Référencer un site internet n’est pas un sprint — c’est un travail de fond qui récompense ceux qui tiennent dans la durée. Lance-toi avec ce que tu as, corrige en chemin, et ne change pas de direction avant d’avoir des données pour le justifier.






