Quinze ans à observer des stratégies de backlinks SEO, et le même schéma revient sans cesse : des sites qui accumulent des liens sans jamais vraiment comprendre ce qu’ils achètent. Pas de réflexion sur la pertinence thématique, pas de logique de ciblage, juste une course au volume — et des positionnements qui s’effondrent à la première mise à jour algorithmique un peu sérieuse. La mécanique des liens entrants n’a pas fondamentalement changé depuis PageRank. Ce qui a changé, c’est le niveau d’exigence avec lequel Google lit ton profil. Et la plupart des sites intermédiaires ne sont pas au niveau.
Comprendre les Fondamentaux des Backlinks en SEO
Ce qu’est un backlink et ce qu’il signifie réellement
Un backlink, c’est un lien placé sur un site tiers qui pointe vers une page de ton domaine. La définition tient en une ligne. Ce que ce lien représente dans la lecture algorithmique de Google, c’est une autre histoire.
Depuis les origines de PageRank — développé par Larry Page et Sergey Brin à la fin des années 1990 — les liens hypertextes fonctionnent comme des votes de confiance entre sites. Quand un site reconnu dans son domaine pointe vers ton contenu, il lui transfère une fraction de son autorité. Ce mécanisme s’appelle le link equity, ou jus de lien. Il circule d’un domaine vers un autre à travers les liens dofollow, et contribue directement au score d’autorité accordé aux pages cibles.
Ce qui s’est profondément transformé depuis l’ère du PageRank brut, c’est la granularité de l’interprétation. Google ne compte plus les liens — il les dissèque. Le contexte sémantique du paragraphe dans lequel le lien est inséré. La thématique globale du domaine référent. La position du lien dans la page. Le texte d’ancre. La fraîcheur. Chaque paramètre module le poids réel du vote.
Deux grandes catégories de liens entrants méritent d’être distinguées dès le départ :
- Les liens dofollow : ils transmettent de l’autorité et sont pris en compte dans le calcul des classements.
- Les liens nofollow : ils portent l’attribut
rel="nofollow"et signalent aux robots de ne pas suivre le lien à des fins de transfert d’autorité. Leur impact direct sur le SEO est débattu, mais ils participent à un profil de liens naturel.
À ces deux types s’ajoutent les attributs introduits par Google en 2019 — rel="sponsored" pour les contenus sponsorisés, rel="ugc" pour les contenus générés par les utilisateurs. Ces distinctions ne sont pas accessoires. Un profil composé à 100 % de liens dofollow sur des sites thématiquement similaires peut paraître artificiel à un algorithme qui s’attend à observer de la diversité. Depuis 2023, Google gère les attributs sponsored et UGC avec davantage de précision. Pour aller plus loin sur la façon dont ces attributs s’intègrent dans une approche globale, les stratégies complètes autour du lien SEO constituent le cœur d’une optimisation durable.
Le rôle des backlinks dans l’architecture d’autorité
L’autorité d’un domaine ne se construit pas uniquement par le volume de contenu produit. Elle se construit par la reconnaissance que lui accordent les autres acteurs du web — c’est précisément là l’essence du backlink : une validation externe, contextuelle, hiérarchisée.
Un site qui reçoit des liens de sources reconnues dans son secteur envoie un signal clair : il est cité par ses pairs, il fait autorité sur ses sujets. À l’inverse, un site isolé — même avec un contenu solide — se heurte à un plafond d’autorité difficile à dépasser sans validation externe. J’ai vu des blogs remarquablement bien écrits stagner en page 4 pendant des années, simplement parce qu’aucun autre site de leur écosystème ne les mentionnait.
La stratégie de netlinking n’est donc pas un supplément optionnel au SEO. C’est l’une de ses colonnes vertébrales.
Élaborer une Stratégie de Netlinking Performante
Poser les bases avant d’agir
Ce constat ramène à une évidence souvent ignorée : on ne bâtit pas un profil de liens sans avoir d’abord répondu à trois questions simples. Quelle est la thématique principale de ton domaine ? Quelles pages cibles veux-tu renforcer en priorité ? Et quel type de site a naturellement intérêt à te citer ?
Cette troisième question est la plus déterminante. Elle définit ce que les praticiens SEO appellent le link prospect — le profil du site idéal susceptible de t’accorder un lien. Ce profil se construit à partir de l’analyse de tes concurrents directs (qui les cite ?), de ton écosystème éditorial (blogs, médias, associations, institutions dans ton secteur), et des formats de contenu qui génèrent naturellement des liens (études originales, guides de référence, visualisations de données).
Axe 1 : Le link earning par la valeur du contenu
Le principe est simple : créer des contenus suffisamment utiles ou originaux pour que d’autres sites les citent spontanément. C’est le link earning — gagner des liens plutôt que les solliciter.
Les formats qui fonctionnent le mieux pour ça : les études sectorielles avec données propriétaires, les guides exhaustifs qui font référence sur un sujet, les prises de position expertes sur des sujets en débat, les visualisations de données complexes. Ce que ces formats ont en commun, c’est qu’ils offrent quelque chose que les autres n’ont pas.
Le link earning est lent. Les effets peuvent prendre six à douze mois à se manifester. Si tu cherches des points d’entrée concrets, il existe des méthodes éprouvées pour obtenir des backlinks gratuits de qualité sans compromettre ton profil.. Mais les liens produits sont souvent les meilleurs du profil — contextuels, thématiquement cohérents, avec des ancres naturelles. C’est le type de lien que Google valorise sans rechigner.
Axe 2 : L’obtention de liens par outreach éditorial
L’outreach, c’est contacter proactivement des éditeurs, webmasters ou blogueurs pour obtenir un lien vers ton contenu. C’est la méthode la plus courante dans une stratégie SEO professionnelle, et probablement la plus mal exécutée. Pour ceux qui envisagent d’accélérer via des liens payants pour leurs campagnes, comprendre comment acheter des backlinks intelligemment sans risquer son référencement est un prérequis non négociable.
L’efficacité d’une campagne d’outreach dépend de la pertinence thématique du site contacté, de la personnalisation du message, de la valeur réelle du contenu proposé, et de la légitimité perçue de l’émetteur. Un mail générique envoyé à 500 webmasters ne produit généralement rien d’utile. Avant d’engager cette démarche, encore faut-il avoir défini quelles méthodes d’acquisition privilégier selon ton secteur et tes ressources — guest posting, broken link building, digital PR : chaque approche a son profil de risque et d’efficacité.
Les approches les plus opérationnelles :
- Le guest posting : rédiger un article pour un site tiers avec un ou deux liens intégrés vers ton domaine. Accessible, mais qui perd en efficacité quand il est pratiqué en masse sur des sites de faible qualité.
- Le link reclamation : identifier les mentions de ta marque sur le web sans lien, et demander aux auteurs d’en ajouter un. Souvent sous-exploité, pourtant souvent efficace.
- Le broken link building : repérer des liens morts sur des sites cibles, puis proposer ton contenu comme remplacement. Chronophage, mais très contextuel.
- Le digital PR : créer des angles de communication à fort potentiel médiatique pour obtenir des mentions dans des publications à forte audience. Exige des ressources créatives et relationnelles importantes, mais produit des liens sur des domaines de très haute autorité.
Axe 3 : Le maillage interne comme levier de redistribution
Le maillage interne mérite une section courte, parce que son rôle est simple à comprendre : si tu obtiens un lien puissant sur ta page d’accueil mais que tes pages prioritaires ne lui sont pas reliées, une bonne partie du jus de lien se perd. Les liens internes redistribuent l’autorité reçue vers les pages qui en ont besoin. C’est un levier cheap souvent négligé.
Qualité vs Quantité : L’Équilibre Décisif des Backlinks
Pourquoi le volume seul ne suffit plus
Cette logique de redistribution interne n’a de sens que si les liens entrants eux-mêmes ont de la valeur — et c’est là que beaucoup de stratégies déraillent.
Il fut un temps où le nombre brut de liens entrants constituait un indicateur de classement fiable. Les mises à jour Penguin de Google (à partir de 2012) ont mis fin à ça. Depuis, les algorithmes analysent la qualité des liens avec une granularité croissante, et les profils artificiellement gonflés sont soit dévalués, soit pénalisés.
Un site avec 10 000 liens provenant de domaines sans trafic, sans autorité thématique et sans contenu éditorial réel sera systématiquement ignoré face à un site qui concentre 50 liens issus de publications reconnues dans son secteur. La différence de poids entre ces deux scénarios est abyssale.
Alerte sur les backlinks toxiques : Un profil de backlinks qui croît de façon soudaine — plusieurs centaines de liens gagnés en quelques jours, provenant de domaines similaires ou de faible réputation — constitue un signal d’alarme pour les algorithmes. Ce type de schéma peut déclencher une révision manuelle par Google et exposer le site à une pénalité.
Les critères qui définissent la qualité d’un lien entrant
La qualité d’un backlink se lit à travers plusieurs paramètres cumulatifs.
L’autorité du domaine référent est le premier filtre. Un lien provenant d’un site avec un Domain Rating (DR) ou Domain Authority (DA) élevé transmet davantage de poids qu’un lien issu d’un site récent ou peu reconnu.
La pertinence thématique est probablement le critère le plus décisif en 2026. Un lien provenant d’un site dont la thématique principale est alignée avec la tienne vaut qualitativement plus qu’un lien venu d’un domaine hors sujet — même si ce dernier possède une forte autorité générale.
La position dans la page influence le poids transmis. Un lien dans le corps du contenu, au sein d’un paragraphe thématiquement cohérent, est bien plus valorisé qu’un lien en sidebar ou en footer.
Le texte d’ancre donne à Google des informations sémantiques sur la nature de la page cible. Un profil d’ancres trop optimisé — majorité d’ancres exactes sur un mot-clé commercial — est un signal de manipulation. La diversité naturelle des ancres (ancres de marque, génériques, URL nues, ancres partielles) est caractéristique d’un profil sain.
L’unicité du domaine référent compte plus que le nombre total de liens. 100 liens provenant de 100 domaines différents surpassent 100 liens issus du même site. La diversité des sources est un indicateur de popularité réelle.
Tableau comparatif : lien de qualité vs lien de faible valeur
| Critère | Lien de haute qualité | Lien de faible valeur |
|---|---|---|
| Autorité du domaine | Élevée (DR > 50) | Faible (DR < 10) |
| Pertinence thématique | Alignée avec ton secteur | Hors sujet ou généraliste |
| Position dans la page | Corps du contenu | Footer, sidebar, commentaires |
| Trafic organique du site | Trafic réel et mesurable | Peu ou pas de trafic |
| Ancre | Naturelle, diversifiée | Sur-optimisée ou trop générique |
| Vitesse d’acquisition | Progressive | Soudaine, en masse |
| Contexte éditorial | Contenu de qualité autour du lien | Contenu mince ou dupliqué |
Ce tableau illustre une réalité que beaucoup de praticiens intermédiaires ont du mal à intégrer : un seul lien de haute qualité peut faire davantage progresser un positionnement que des dizaines de liens médiocres. Ça implique d’investir du temps dans la prospection, la création de relations éditoriales durables, et la production de contenu qui mérite vraiment d’être cité.
L’arbitrage qualité/quantité n’est pas binaire pour autant. Un profil de liens sain combine une base de liens thématiques de haute autorité avec un flux régulier de liens intermédiaires provenant de sources diversifiées. L’objectif est de reproduire le comportement naturel d’un site qui gagne progressivement en notoriété dans son écosystème.
Mesurer l’Impact des Backlinks sur le Référencement
Les indicateurs à surveiller
Construire une stratégie de liens sans mesurer son impact, c’est naviguer sans boussole. Encore faut-il choisir les bons outils : une analyse des backlinks rigoureuse avec les méthodes et outils comparatifs adaptés fait toute la différence entre un audit utile et un inventaire sans suite.. L’impact des backlinks ne se lit pas en temps réel — les effets d’un lien nouvellement acquis peuvent mettre plusieurs semaines, voire plusieurs mois, à se manifester dans les classements. Cette latence tient à plusieurs facteurs : le délai nécessaire à Googlebot pour crawler le site référent, la fréquence de recrawl des pages concernées, et les cycles de mise à jour algorithmique.
- Nombre de domaines référents : c’est la métrique la plus importante. Elle mesure la diversité réelle de tes sources de liens.
- Évolution du Domain Rating ou Domain Authority : ces scores propriétaires (Ahrefs, Moz) donnent une approximation de l’autorité cumulée de ton domaine.
- Répartition des ancres : veille à ce que ton profil reste diversifié et ne dérive pas vers une sur-optimisation sur quelques termes commerciaux.
- Vitesse d’acquisition des liens : une croissance régulière est saine. Des pics inexpliqués méritent une analyse approfondie.
Les indicateurs de performance SEO à corréler :
- Évolution des positions sur les mots-clés cibles
- Croissance du trafic organique (sessions issues de la recherche naturelle)
- Taux d’impressions et CTR dans Google Search Console
- Nombre de pages indexées et crawlées
Lire la corrélation entre backlinks et positions
La corrélation entre l’acquisition de backlinks et l’amélioration des positions n’est pas toujours linéaire. Plusieurs facteurs peuvent brouiller l’analyse : l’intensité concurrentielle sur les mots-clés cibles, les évolutions algorithmiques, la qualité du contenu des pages cibles elles-mêmes, ou encore les performances techniques du site.
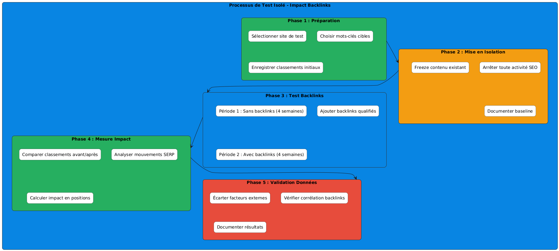
Pour isoler l’effet des backlinks, la méthode la plus rigoureuse que j’utilise consiste à :
- Identifier une page cible dont tu veux améliorer le positionnement sur un mot-clé spécifique.
- Enregistrer sa position initiale et son nombre de domaines référents avant toute action.
- Concentrer l’effort d’obtention de liens sur cette page pendant une période définie — généralement 8 à 12 semaines.
- Mesurer l’évolution des positions et du trafic organique sur cette même page à l’issue de la période.
Cette approche de test isolé permet de valider l’efficacité de ta stratégie sur des cas concrets, avant de la déployer à plus grande échelle.
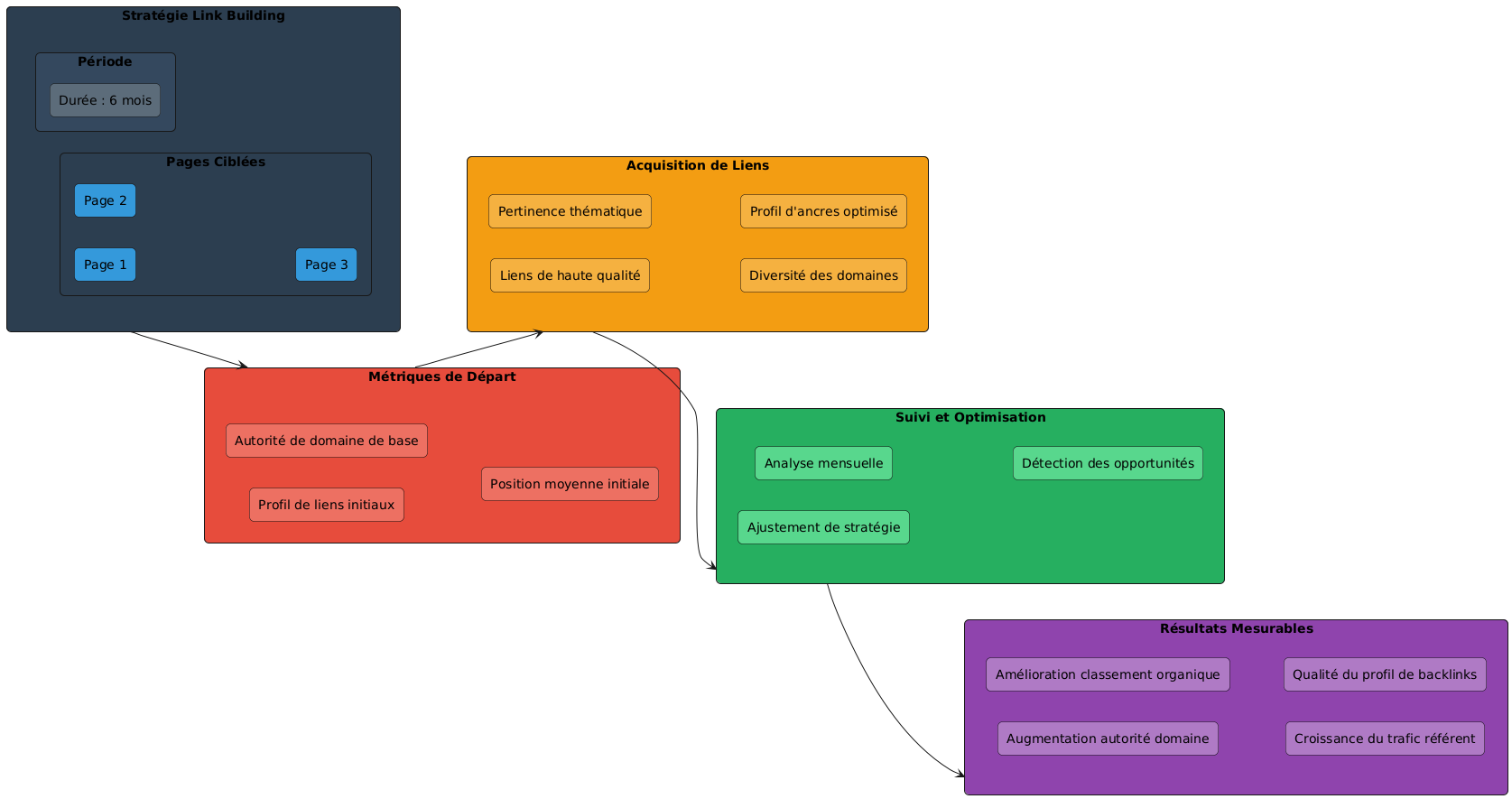
Étude de cas : l’impact d’un link building ciblé en secteur B2B
Un éditeur de logiciels SaaS B2B opérant sur un marché francophone concurrentiel a concentré son effort de netlinking sur trois pages de son site — des pages de fonctionnalités clés — pendant six mois. La stratégie combinait du guest posting sur des blogs spécialisés en gestion d’entreprise et des mentions obtenues via des études sectorielles publiées en partenariat avec des associations professionnelles.
Résultats observés à l’issue des six mois :
- Passage de 12 à 47 domaines référents sur les trois pages cibles
- Amélioration moyenne de 14 positions sur les mots-clés principaux associés à ces pages
- Augmentation de 38 % du trafic organique sur les pages cibles
- Hausse du taux de conversion depuis le trafic organique de 22 %
Plusieurs enseignements ressortent de ce cas. D’abord, concentrer les efforts sur un nombre limité de pages produit des effets mesurables plus rapidement qu’une approche dispersée sur l’ensemble du site. Ensuite, la cohérence thématique des liens obtenus — blogs sectoriels B2B, associations professionnelles — a amplifié le signal de pertinence envoyé à Google. Et l’impact sur les conversions confirme que les backlinks ne jouent pas seulement sur la visibilité : ils touchent directement les résultats business.
La notion de vitesse de crawl et son influence sur l’effet des liens
Un aspect souvent oublié dans la mesure de l’impact des backlinks : la vitesse à laquelle Google crawle et indexe les liens entrants. Un lien obtenu sur un site peu fréquenté par Googlebot peut rester « invisible » pendant plusieurs semaines. À l’inverse, un lien placé sur un média national ou une publication professionnelle reconnue sera pris en compte bien plus rapidement — parfois en quelques jours.
Cette réalité a une implication pratique directe : quand tu compares l’impact de différents backlinks sur tes positions, tiens compte du délai d’indexation probable avant de tirer des conclusions sur leur efficacité respective. Une absence d’effet à trois semaines ne signifie pas nécessairement que le lien est sans valeur.
Techniques Avancées de Netlinking par Niche
Appliquer la même stratégie de netlinking à tous les contextes, c’est l’erreur qui coûte le plus cher en temps perdu. Le secteur dans lequel tu opères conditionne à la fois les sources pertinentes et le niveau d’exigence algorithmique.
Secteurs réglementés et YMYL
Dans les secteurs santé, finance, droit — tout ce que Google classe sous YMYL (Your Money or Your Life) — la qualité et la légitimité des sources priment sur la puissance brute. Un lien depuis un ordre professionnel reconnu, une université ou un média sectoriel de référence vaut davantage qu’une dizaine de liens depuis des blogs généralistes bien scorés.
La stratégie dans ces secteurs passe par la construction de citations institutionnelles : associations professionnelles, organismes de certification, publications académiques. Ces liens sont difficiles à obtenir. Ils prennent du temps. Mais ils résistent aux mises à jour algorithmiques d’une manière que les autres sources n’égalent pas.
E-commerce et référencement local
Pour les sites qui opèrent sur un territoire géographique défini, les sources locales ont un impact disproportionné. Médias régionaux, annuaires locaux de qualité, associations de commerçants, sites d’événements locaux — ces liens envoient un signal de pertinence géographique que les sources nationales ne peuvent pas reproduire.
Le référencement local se joue aussi à travers les citations NAP (Name, Address, Phone). Ces mentions, même sans lien hypertexte, contribuent à la cohérence perçue par Google d’un établissement physique. La combinaison backlinks locaux + citations NAP cohérentes est le fondement d’une stratégie locale solide.
Pour les e-commerçants, les leviers les plus efficaces restent les collaborations avec des blogueurs sectoriels pour des tests de produits (avec lien contextuel naturel), les partenariats avec des associations de consommateurs, et la présence dans des guides d’achat publiés sur des médias thématiques.
Médias, presse et digital PR
Dans les niches très compétitives — immobilier, finance personnelle, tourisme — la Digital PR s’impose comme l’approche la plus efficace pour obtenir des liens depuis des domaines à forte autorité. Le principe : produire des contenus newsworthy — études originales, données inédites, classements sectoriels — et les diffuser auprès des rédactions concernées.
Un seul article repris par un média national peut générer des dizaines de liens entrants en cascade, d’autres sites reprenant l’information en citant la source originale. C’est l’effet de levier maximal du netlinking passif. Mais ça demande un vrai investissement éditorial et une compréhension précise de ce qui intéresse les journalistes. Envoyer un communiqué de presse générique à une rédaction, ce n’est pas de la Digital PR — c’est du bruit.
Ce Qu’il Faut Retenir
Les backlinks restent un signal de classement fondamental en 2026. Leur mécanique — transférer de l’autorité depuis un site référent vers un site cible — n’a pas changé dans son principe depuis les origines de PageRank. Ce qui a évolué, c’est la sophistication avec laquelle les algorithmes lisent ces liens.
Une stratégie de netlinking efficace repose sur trois piliers : créer du contenu qui mérite naturellement d’être cité, construire des relations éditoriales dans son écosystème thématique, et redistribuer intelligemment l’autorité reçue via le maillage interne. La qualité prime sur la quantité à chaque étape. Et la mesure de l’impact exige de la méthode, pas de l’intuition.
Les effets les plus durables viennent d’une construction progressive et cohérente — orientée vers la valeur réelle pour les utilisateurs d’abord, pour les algorithmes ensuite. Commence par auditer ton profil de liens actuel, identifie tes pages cibles prioritaires, et engage ta première campagne d’outreach avec des critères de sélection stricts.
Checklist d’audit d’un profil de liens existant
- Identifier les domaines référents actifs et leur distribution thématique
- Vérifier l’absence de domaines pénalisés ou à très faible qualité dans le profil
- Analyser la distribution des ancres de texte pour détecter une sur-optimisation
- Repérer les liens perdus récemment et évaluer leur impact potentiel
- Contrôler la distribution des liens entrants entre pages (homepage vs. pages profondes)
- Comparer le profil de liens aux trois concurrents les mieux positionnés sur les requêtes cibles
- Identifier les sources de liens concurrents absentes de ton profil (gap analysis)
FAQ
Les outils automatisés de netlinking représentent-ils un risque réel pour mon site ?
Oui, et ce risque est significatif. Les plateformes qui promettent des liens en masse, de façon automatisée et rapide, produisent systématiquement des profils de liens artificiels : vitesse d’acquisition anormale, faible diversité thématique, qualité éditoriale très basse des sites hébergeant les liens. Google est capable d’identifier ces schémas et de les dévaluer, voire de pénaliser les sites concernés. En 2024, plusieurs mises à jour algorithmiques ont explicitement ciblé les pratiques de manipulation des liens à grande échelle. Le résultat concret : plusieurs mois d’efforts SEO légitimes effacés en quelques semaines. La règle est simple — si une solution de netlinking promet des résultats rapides et garantis sans effort éditorial, c’est un signal d’alarme.
Combien de temps faut-il pour voir l’effet d’un nouveau backlink sur mes positions ?
Le délai moyen se situe entre 4 et 12 semaines, selon la fréquence de crawl du site référent et les cycles de mise à jour algorithmique de Google. Sur des sites très fréquentés par les robots, ce délai peut tomber à quelques jours. En pratique, attends au moins deux cycles de crawl complets avant de tirer des conclusions sur l’efficacité d’un lien.
Comment évaluer si un site est un bon candidat pour un lien entrant ?
Plusieurs critères cumulatifs permettent de qualifier un prospect : trafic organique réel visible dans les estimations publiques, cohérence thématique avec ton domaine, contenu éditorial de qualité sur les pages existantes, absence de liens sortants en masse vers des sites sans rapport, et historique de domaine stable — pas de changement de propriété récent ou de pénalités passées.
La pertinence thématique est-elle plus importante que l’autorité du domaine ?
En 2026, les deux critères sont complémentaires, mais la pertinence thématique a pris une importance croissante. Un lien provenant d’un site de haute autorité mais totalement hors sujet aura un impact bien moindre qu’un lien d’un site d’autorité intermédiaire mais parfaitement aligné thématiquement. En pratique : privilégie toujours la cohérence sémantique, et cherche l’autorité en second filtre.
Faut-il désavouer les liens toxiques ?
Le désaveu via Google Search Console est une option à réserver aux situations avérées — un site qui a reçu des liens en masse de façon artificielle par le passé et qui observe une corrélation claire entre ce profil et une pénalité algorithmique ou manuelle. Pour la majorité des sites, les algorithmes modernes sont capables d’ignorer les liens de faible qualité sans intervention humaine. Un désaveu mal ciblé peut même supprimer le bénéfice de liens parfaitement légitimes. Agis sur la base de données concrètes, pas par réflexe préventif.









